Cutaneous squamous cell carcinoma (cSCC) is the second most common skin cancer. Although most cases follow an indolent course, a subset of patients may develop locally advanced or metastatic disease. This review provides a comparative analysis of major national and international guidelines published between 2015 and 2023, aiming to synthesize current treatment recommendations for cSCC. Surgical excision with clear margins remains the treatment of choice for resectable tumors. Mohs micrographic surgery is indicated in high-risk or recurrent lesions, and radiotherapy may be considered for inoperable patients. In advanced stages, anti-PD-1 immunotherapy is the preferred first-line option. The importance of multidisciplinary evaluation and individualized follow-up is emphasized in complex cases. This article is intended to serve as a practical guide for evidence-based clinical decision-making in the management of cSCC.
This second part addresses the treatment and follow-up of cutaneous squamous cell carcinoma, including indications for the level of evidence (LoE) according to the OCEBM system (2011).1
TreatmentSurgerySurgical excision with histologically tumor-free margins is the treatment of choice for resectable cSCC, regardless of tumor location or patient age2–14 (LoE: 2).
Intraoperative margin evaluation using frozen sections may be used in selected cases; however, its high false-negative rate limits its usefulness, and delayed confirmation using paraffin sections is generally preferred.15,16 In addition, several optical techniques—including confocal microscopy, fluorescence imaging, and spectroscopy—are being investigated as tools for intraoperative margin control. However, their clinical application remains limited due to restricted availability and lack of standardization17 (LoE: 5).
Curettage and cauterizationThese techniques are indicated only in well-defined, low-risk tumors smaller than 1cm in immunocompetent patients. They should be avoided in areas containing hair follicles or when the hypodermis is reached.4,13 They are not recommended in recurrent tumors or tumors considered high risk5,6,9 (LoE: 4).
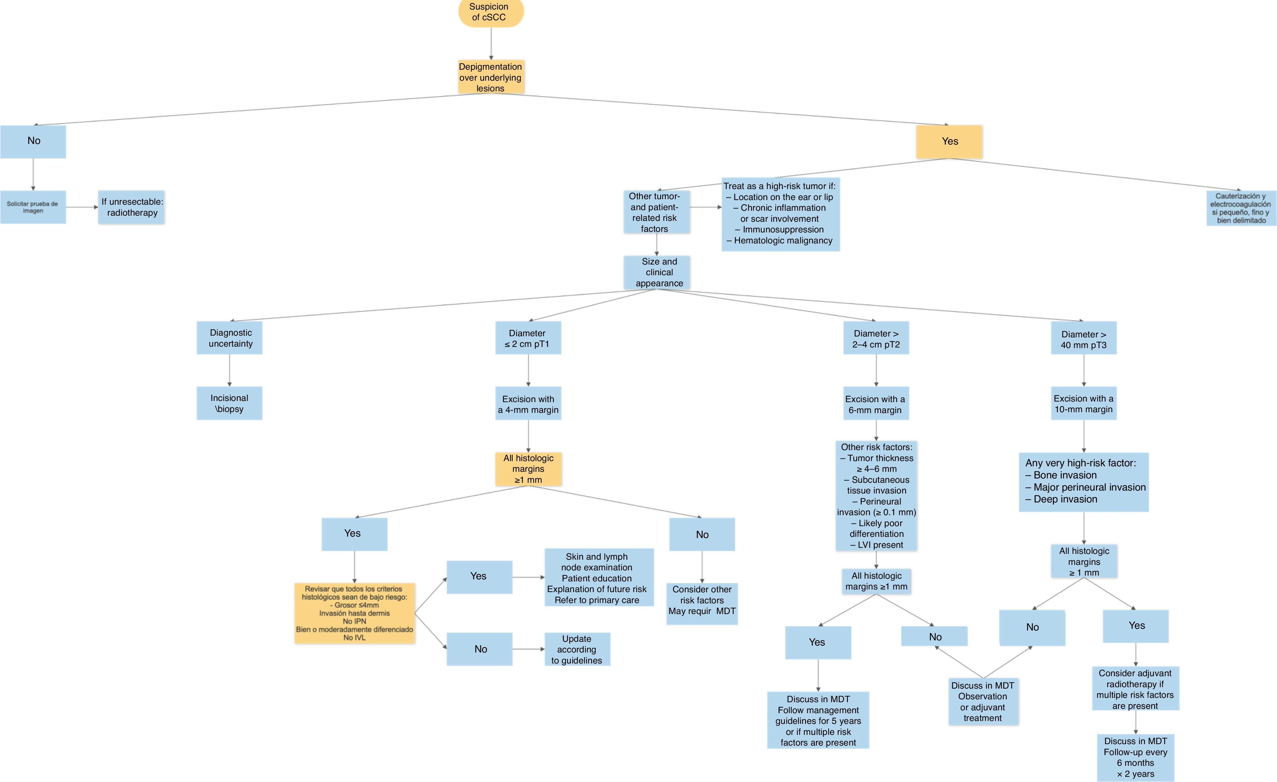
Conventional surgery (Fig. 1)There are no randomized controlled trials comparing conventional surgery in cSCC.18,19 Current recommendations are derived from retrospective studies and expert consensus (LoE: 5).
Clinical margins should be adapted to the risk of recurrence: in low-risk tumors, most guidelines recommend clinical margins of 4–6mm.4,5 The European consensus specifically recommends 5mm.8 In high- and very-high-risk tumors, margins of 6–10mm or greater are recommended4,13 (LoE: 5).
Histologically negative margins should be achieved through20:
- •
Margin delineation with optical magnification or dermoscopy.
- •
Excision reaching at least half of the subcutaneous adipose panniculus.5
- •
Inclusion of the galea in scalp tumors and assessment of fascia, muscle, or bone in tumors with clinical or radiologic evidence of infiltration.4,21
- •
En bloc excision with grafting in cancerized fields with multiple cSCCs.8
- •
Delayed margin confirmation before complex reconstruction when feasible.13
- •
Coordination with specialized surgical services in anatomically complex areas (orbital region, auricle, oral cavity, cranial vault)3,12 (LoE: 4–5).
In high- and very-high-risk tumors, several guidelines recommend considering surgery with Peripheral and Deep En face Margin Assessment (PDEMA), a term that includes Mohs micrographic surgery (MMS) as the reference technique.
MMS is particularly indicated in high-risk lesions, recurrent tumors, or areas where tissue preservation is critical.5,6,8,13
A meta-analysis estimated recurrence rates of 3.1% for primary cSCC and 10% for recurrent tumors treated with MMS22 (LoE: 2). However, this analysis showed considerable heterogeneity (high I2 in several subanalyses), with large variability in inclusion criteria and follow-up periods, making direct comparison between treatment modalities difficult. Furthermore, selection bias must be considered, since patients treated with MMS often present high- or very-high-risk tumors. Another more recent analysis found no statistically significant differences compared with conventional surgery or radiotherapy23 (LoE: 3).
Some guidelines (BAD,4 German,2 Italian10) restrict MMS to individualized cases following discussion in multidisciplinary teams (MDT). Its effectiveness may be compromised in aggressive histologic variants such as sarcomatoid cSCC, which may be less visible in frozen sections5 (LoE: 4).
In complex reconstructions, delayed MMS or confirmation using paraffin sections may be considered.4 In locations such as the scalp or parotid region, this may not be feasible, and traditional intraoperative margin control may be preferred (LoE: 5).
Subungual squamous cell carcinoma (SUSCC)When no bone involvement is present, supraperiosteal excision of the nail apparatus with 5mm margins followed by grafting is recommended. If bone involvement is present, amputation is indicated24 (LoE: 4).
In cases of positive histologic margins, re-excision is recommended whenever feasible, according to all reviewed guidelines.2–12,14 There is also evidence supporting the use of Mohs micrographic surgery as an alternative treatment for SUSCC, with favorable functional and oncologic outcomes.25
Reconstructive surgeryReconstruction options can be organized according to two conceptual approaches12:
- •
Reconstructive ladder: proposes progression from simple techniques, prioritizing skin grafting, toward local, regional, distant, or free flaps.
- •
Reconstructive elevator: proposes directly choosing the option that provides the best functional and esthetic result, without following a fixed sequence.
There are no randomized studies comparing reconstructive methods after cSCC surgery (LoE: 5).
Radiotherapy (RT)Primary RTRT is an alternative treatment in patients who are not surgical candidates due to comorbidities, critical anatomical location, or patient preference.4,11,13,26
There are no randomized trials directly comparing primary RT with surgery in terms of local control and survival. However, a meta-analysis including 14 observational studies (1018 patients) treated with RT estimated a pooled local recurrence rate of 6.4%23 (LoE: 2). A systematic review (2021) demonstrated considerable heterogeneity in RT outcomes, partly due to the lack of consensus regarding high-risk definitions and the absence of staging stratification27 (LoE: 5).
Conventional fractionation (2Gy per session) requires achieving a biologically equivalent dose (EQD2) of 65–70Gy to obtain local control rates above 90% in tumors ≥2cm.28 In elderly, frail patients or those with small lesions, hypofractionated schedules (4–7Gy per fraction) may be used.26 If BED≥100Gy is achieved, oncologic and cosmetic outcomes may be comparable29 (LoE: 2). Common regimens include: 50Gy in 15 fractions, and 35Gy in 5 fractions
Single-fraction irradiation is not recommended.
Postoperative RTLocal RTMost studies do not clearly distinguish between adjuvant and salvage RT, limiting interpretation.
Adjuvant RTAdjuvant RT is administered after complete resection of a macroscopic tumor with negative or minimally involved margins, aiming to eliminate microscopic residual disease and reduce local recurrence risk in high-risk cSCC.30
Common indications include close or uncertain surgical margins,4,13,31–33 extensive PNI,2,4,5,7,9,32–34 LVI,32,35 and immunosuppressed patients4,32,33 Recommended dose: 45–50Gy or equivalent, with an additional boost of 10–15Gy if required.13 (LoE: 5) Safety margins range between 0.5cm and 2cm, depending on anatomical location and risk of subclinical extension36 (LoE: 4).
The Head and Neck Cancer International Group (HNCIG) has published clinical practice guidelines for postoperative RT in head and neck cSCC, including recommendations on clinical target volumes and management of microscopic residual disease37 (LoE: 5).
International clinical practice guidelines such as NCCN13 and Australian guidelines14 recommend initiating adjuvant RT within the first six weeks after surgery to avoid tumor progression requiring higher doses or compromising functional or cosmetic outcomes (LoE: 5).
Some clinical practice guidelines consider RT the only recommended adjuvant modality in specific scenarios.26 Evidence regarding its effectiveness according to tumor stage remains limited.38 A recent systematic review27 demonstrated substantial heterogeneity in the outcomes of radiotherapy for primary cutaneous squamous cell carcinoma, largely attributable to the lack of stratification by tumor stage and prognostic factors, which makes it difficult to establish robust recommendations.
Salvage RTSalvage RT is indicated in macroscopic residual disease after surgery or unresectable local recurrence, due to anatomical limitations, functional concerns, or patient preference. Its goal is tumor control and avoidance of more extensive or mutilating surgery.3,4,6,8,10,13,31,36,39,40
Regional RTAfter lymphadenectomy, RT improves locoregional control and disease-free survival, particularly in cases with extracapsular nodal extension.3,4,13,31
Contraindications to postoperative RT- 1.
Completely excised T1–T2 cSCC with microscopic dermal PNI in nerves<0.1mm.4
- 2.
Multiple tumors in severely actinically damaged skin, except in patients with limited life expectancy.10
- 3.
Verrucous cSCC, due to a higher risk of dissemination.10
- 4.
Predisposing genodermatoses (e.g., Gorlin syndrome, xeroderma pigmentosum), connective tissue diseases (e.g., scleroderma), or sites with poor vascularization or involvement of deep structures (bone, joints) (LoE: 5).
- •
Fractionation and cosmesis: prolonged fractionation yields better cosmetic results in areas such as the nose, auricle, or lips (LoE: 4).
- •
PNI: in extensive PNI or involvement of major nerves, the proximal nerve pathway should be irradiated (LoE: 4).
- •
Re-irradiation: should be considered only in exceptional cases, due to the high risk of complications (LoE: 4).
- •
Brachytherapy: isotope-based brachytherapy may be useful in well-defined lesions, whereas electronic surface brachytherapy lacks strong evidence (LoE: 4).
- •
Immunosuppression: in immunosuppressed patients, reduction of conventional immunosuppression and/or incorporation of mTOR inhibitors may be considered in cases of life-threatening cSCC or multiple rapidly evolving tumors (LoE: 5).
Table 1.Principles of radiotherapy treatment.3
Primary tumor Examples of dose fractionation and treatment duration Tumor diameter<2cm 60–64Gy over 6–7 weeks50–55Gy over 3–4 weeks40Gy over 2 weeks30Gy in 5 fractions over 2–3 weeks Tumor diameter ≥2cm, T3/T4, or invasion of bone or deep tissue 60–70Gy over 6–7 weeks45–55Gy over 3–4 weeks Postoperative RT (adjuvant) 60–64Gy over 6–7 weeks50Gy over 4 weeks Regional disease (nodal) After lymph node dissection: • Negative margins, no ECE • 50–60Gy over 5–6 weeks • Positive margins or ECE • 60–66Gy over 6–7 weeks Without lymph node dissection: • Clinically negative nodes at risk • 50Gy over 5 weeks • Clinically positive nodes • 60–70Gy over 6–7 weeks • Nerves clinically at risk • 50–60Gy over 5–6 weeks RT, radiotherapy; ECE, extracapsular extension.
Systemic therapy is indicated in patients with metastatic cutaneous squamous cell carcinoma (mcSCC) or locally advanced cutaneous squamous cell carcinoma (lacSCC) who are ineligible for surgery or RT (LoE: 1). According to European clinical practice guidelines, these cases should be evaluated by a multidisciplinary skin cancer team (MDT) to individualize the therapeutic strategy, ensure informed decision-making, and integrate clinical support and palliative care when appropriate (LoE: 5).
Recommendations from the NCCN Guidelines (2025)13Clinical scenarios eligible for systemic treatment are described in Table 2:
- •
lacSCC not amenable to curative local treatment (surgery or radiotherapy) (LoE: 2A).
- •
mcSCC with confirmed distant metastases (LoE: 2A).
Systemic treatment options.
| Category | Systemic monotherapy | Systemic therapy with RT |
|---|---|---|
| Preferred regimens | Cemiplimab (anti-D-1) Pembrolizumab (anti-D-1) | Cisplatin concurrent with RT |
| Other recommended regimens | Carboplatin+paclitaxel (in patients not eligible for or who have progressed on PD-1 inhibitors) Participation in clinical trials | Participation in clinical trials |
| Useful in certain circumstances | EGFR inhibitors (e.g., cetuximab) Capecitabine Cisplatin Cisplatin+5-FU Carboplatin | Cetuximab concurrent with RT |
5-FU, 5-fluorouracil; EGFR, epidermal growth factor receptor; PD-1, programmed cell death protein 1; RT, radiotherapy.
In both contexts, immune checkpoint inhibitors (anti-PD-1) are prioritized, such as cemiplimab and pembrolizumab, which are approved as standard first-line therapy (LoE: 2A).
In immunosuppressed patients, reduction of immunosuppression or switching to mTOR inhibitors may be considered in selected situations (LoE: 4).
Management of the primary tumor: MDT discussionNot all cases of cSCC require systematic evaluation by an MDT. In T1 tumors with surgical margins ≥1mm and no high-risk factors, MDT review may not be necessary.41
However, MDT discussion is recommended in the following situations:
- •
When margins are positive or close (<1mm) in tumors with high-risk histological or clinical features, to evaluate options such as re-excision, MMS, or adjuvant RT4,13 (LoE: 2A).
- •
In immunosuppressed patients with positive margins or lacSCC, where a more proactive approach and structured surveillance are recommended3 (LoE: 2B).
- •
In patients with severe comorbidities that contraindicate standard surgical treatment39 (LoE: 5).
- •
In cSCC with symptomatic PNI or imaging-detected PNI, especially when major nerve trunks are involved. In these cases, resection of the affected nerve followed by radiotherapy may be considered4,13 (LoE: 2B).
Table 3 summarizes the key clinicopathological criteria for determining the need for MDT review and the stepwise therapeutic strategies recommended according to risk.
Risk-stratified management guideline.
| Factor | Low risk | High risk | Very high risk |
|---|---|---|---|
| Tumor size | ≤20mm (pT1)Thickness≤4mmDermal invasionNo PNIWell/moderately differentiatedNo LVI | >20–40mm (pT2)Thickness>4–6mmSubcutaneous invasionPNI (in dermis, nerve diameter<0.1mm)Poorly differentiatedLVIAuricle/lip | >40mm (pT3)Thickness>6mmInvasion beyond subcutaneous tissue/bonePNI (subdermal, nerve diameter>0.1mm) Aggressive histology (desmoplastic, adenosquamous, spindle cell, sarcomatoid)In-transit metastases |
| Surgical margins | All negative (≥1mm) | pT1 with one or more positive or close margins (<1mm) | 1 or more positive or close margins (<1mm) in high-risk tumors |
| Patient factors | Immunocompetent | Iatrogenic immunosuppression, biologics, HIV with HAART | Organ transplant recipients, hematologic malignancies (CLL/CML), significant immunosuppression |
| Referral to MDTb | Not required | Yes, if margins are close/positive or at least two additional risk factors | Required, unless immediate excision is necessary |
| Follow-up | Discharge after post-treatment visit | Every 4 months during the first year and every 6 months during the second year if multiple risk factors | |
| Examination during follow-up | Complete skin examination and lymph node examinationaExplanation of the diagnosis Patient education (photoprotection and self-examination) | ||
| Risk of recurrence | Inform PCP and patient of risk (40% within 5 years)Preferential referral if suspicion arises | Inform PCP and patient of risk (80% within 5 years) |
cSCC, cutaneous squamous cell carcinoma; MDT, multidisciplinary skin cancer team; LVI, lymphovascular invasion; PNI, perineural invasion; PCP, primary care physician; HAART, highly active antiretroviral therapy.
Evaluation of head and neck lymph node chains should follow the criteria established by the head and neck MDT.
This referral guideline refers to primary cSCC treated with curative excisional surgery. Risk factors included are those associated with poor disease-related outcomes (local recurrence, nodal metastasis, disease-specific mortality) identified in multiple studies using univariate or multivariate analyses.
In cases of lacSCC, recurrent disease, or mcSCC, treatment must be individualized according to tumor characteristics, patient functional status, and available therapeutic options. MDT evaluation is recommended to guide the most appropriate management8,13 (LoE: 5).
Locally advanced cutaneous squamous cell carcinoma (lacSCC)When cSCC infiltrates deep structures or arises in locations where local treatment would cause significant morbidity, and the patient is not a candidate for surgery or RT, the following options may be considered:
- •
Systemic therapy with immune checkpoint inhibitors, particularly anti-PD-1 agents such as cemiplimab or pembrolizumab, approved for lacSCC13 (LoE: 2B).
- •
In cases of disease progression, intolerance, or contraindication, conventional chemotherapy (cisplatin, 5-fluorouracil, taxanes) may be considered, although responses are generally more limited and toxicity higher8,42 (LoE: 3).
In patients with tumor recurrence or incomplete resection, therapeutic strategies include:
- •
Wide re-excision, whenever anatomically and functionally feasible3 (LoE: 2B).
- •
MMS, especially in high-risk areas or when tissue preservation is required24 (LoE: 2B).
- •
Adjuvant or salvage RT, depending on disease extent and patient condition4,13 (LoE: 2B).
- •
Close follow-up, in selected cases with minimal residual disease and significant comorbidities13 (LoE: 5).
mcSCC is rare but is associated with a poor prognosis. The therapeutic approach must be adapted to the pattern of dissemination and the patient's overall condition.
- •
Regional metastases (lymph nodes): In patients with operable disease, regional lymph node dissection is associated with high locoregional control rates. In series with a low nodal tumor burden, a 5-year disease-free survival of 97% has been reported.13,20 Adjuvant RT is indicated in cases of extracapsular extension or multiple nodal involvement (LoE: 2B).
- •
In-transit metastases: These are rare but indicate very high-risk disease. Treatment should be individualized, combining excision of accessible lesions and/or radiotherapy with anti-PD-1 immunotherapy as the preferred systemic option (LoE: 5).8,13 Participation in clinical trials may be considered in selected cases.
- •
Distant metastases (visceral or non-regional): The treatment of choice is anti-PD-1 immunotherapy (cemiplimab or pembrolizumab) as first-line therapy, with objective response rates of 44% and durable responses lasting>6 months in 90% of responders12,43 (LoE: 2B).
In patients with progression or contraindications, chemotherapy regimens (cisplatin–5FU, taxanes, or capecitabine) may be considered, although the duration of response is usually limited8,13 (LoE: 3).
In selected cases (e.g., solitary metastases or technically accessible lesions in patients with good performance status), surgical resection with palliative intent may be considered,12 usually combined with radiotherapy (RT).13 However, systematic excision of distant metastases is not recommended, as there is no solid evidence of a survival benefit44 (LoE: 5).
cSCC with lymph node metastases (stage III)- •
Overall, routine nodal imaging is not recommended in patients without clinical signs of dissemination4 (LoE: 3).
- •
In high-risk tumors (pT2 or higher, lip location), high-resolution nodal ultrasound may be considered4 (LoE: 3).
- •
When locoregional or distant metastasis is suspected, staging should be completed with thoraco-abdominopelvic CT or PET/CT4 (LoE: 2B).
- •
MRI is indicated in cases of suspected extensive PNI or to define bone or neurological involvement4,41,45 (LoE: 2B).
- •
In suspicious lymph nodes, ultrasound-guided FNA is the recommended initial diagnostic technique4,46 (LoE: 2B).
If the result is negative but clinical suspicion persists, the test should be repeated or a core/open biopsy performed3 (LoE: 3).
- •
In confirmed nodal metastases, regional lymphadenectomy is recommended. Recommendations according to anatomic location and nodal levels are summarized in Table 4 and Fig. 2.3,6,8,9,15,27,35
Table 4.Summary of general guidelines.
Key guideline Main recommendation LoE Preoperative clinical evaluation Record age, sex, tumor location, tumor diameter, tumor type (primary/recurrence), immunosuppression, comorbidities, smoking status, and orientation of the surgical specimen 3 Complete histopathological report Include WHO classification (2018), grade, depth (mm and Clark level), desmoplasia, PNI, LVI, involvement of deep structures, margins, and AJCC TNM staging (8th edition) 2 Surgical margins according to risk ≥4mm in low-risk cSCC; ≥6mm in high-risk cSCC 2 Mohs micrographic surgery Indicated in high-risk or recurrent cSCC following MDT discussion 2 Sentinel lymph node biopsy (SLNB) Consider in selected patients, within clinical trials and after MDT discussion 3 Classification by disease extent Distinguish between common primary cSCC (non-metastatic; low, high, or very high risk) and advanced cSCC: lacSCC or mcSCC 3 Imaging tailored to clinical context Nodal ultrasound in high-risk tumors; CT/MRI in lacSCC; PET/CT or whole-body CT in mcSCC 2 Nodal evaluation and management by anatomical location • Head and neck: locoregional MRI or CT and thoracic CT; cervical lymphadenectomy and parotidectomy according to involvement, with level-adapted dissection and preservation of uninvolved structures.• Axillary metastases: CT of neck, chest, and axilla; lymphadenectomy of levels I–III.• Inguinal metastases: CT of chest–abdomen–pelvis to mid-thigh; perform superficial and deep lymphadenectomy; consider extension to iliac territory in recurrence or spread.• Other nodal locations: individualized evaluation by MDT. 2B Radiotherapy Primary treatment in inoperable patients or adjuvant therapy if margins are positive and re-excision is not feasible. Particularly useful in PNI or high-risk tumors 2 Systemic therapy in advanced cSCC Cemiplimab is the treatment of choice for lacSCC and mcSCC. Alternatives (second line): chemotherapy or EGFR inhibitors such as cetuximab 2B Cemiplimab as first-line therapy in selected patients Consider in patients with multiple risk factors and poor surgical prognosis after MDT discussion 2 AJCC, American Joint Committee on Cancer; SLNB, sentinel lymph node biopsy; cSCC, cutaneous squamous cell carcinoma; lacSCC, locally advanced cutaneous squamous cell carcinoma; mcSCC, metastatic cutaneous squamous cell carcinoma; EGFR, epidermal growth factor receptor; LVI, lymphovascular invasion; PNI, perineural invasion; LoE, level of evidence; WHO, World Health Organization; PET/CT, positron emission tomography/computed tomography; MRI, magnetic resonance imaging; CT, computed tomography; TNM, tumor–node–metastasis classification.
- •
Adjuvant RT is indicated in cases with multiple nodal involvement or extracapsular extension2,5,7,9,10 (LoE: 2B).
Anti-PD-1 immunotherapy is the first-line treatment in patients with mcSCC who are ineligible for curative surgery or RT13,29,43 (LoE: 2B).
Cemiplimab, approved and reimbursed in Spain since 2023, has shown good tolerability with objective response rates of 44%, including 13% complete responses, with responses maintained for more than 6 months in 90% of responders.43 (see Table 2 and Fig. 1).Pembrolizumab and nivolumab may be used off-label, although data in immunosuppressed patients are lacking8,46–49 (LoE: 5).
(A) Treatment of cutaneous squamous cell carcinoma (adapted from Woo et al.48). (B) Therapeutic algorithm for cutaneous squamous cell carcinoma (cSCC) (adapted from Stratigos et al.8). a: For detailed treatment indications and recommendations, see the corresponding section of the European clinical practice Guidelines. b: Locally advanced: by definition, not amenable to curative surgery or curative radiotherapy. c: Lymph node dissection when indicated. d: All systemic treatments are off-label, except the anti-PD-1 agent cemiplimab, which is approved by the FDA and EMA for patients with locally advanced or metastatic cSCC who are ineligible for curative surgery or radiotherapy.
As second-line alternatives when immunotherapy is not feasible, conventional chemotherapy (cisplatin, 5-FU, carboplatin, paclitaxel) or EGFR inhibitors (cetuximab, erlotinib) may be considered, although response rates are limited and toxicity may be substantial31,44 (LoE: 3). Electrochemotherapy may be considered in palliative settings or when no other therapeutic alternatives are available4,31 (LoE: 4).
Follow-upAll patients with cSCC require long-term surveillance, given the increased risk of developing second cutaneous tumors20,31 (LoE: 2B). Follow-up strategies according to the level of risk are summarized in Fig. 3 and Table 4.
- •
In low-risk cSCC, a single specialist follow-up visit is recommended, followed by subsequent monitoring in primary care every 6–12 months.
- •
In high- or very high-risk cSCC, intensive specialist follow-up and periodic lymph node ultrasound examinationsare recommended2,7,45 (LoE: 2B).
- •
In immunosuppressed patients, surveillance should be maintained indefinitely (LoE: 5).
- •
In lacSCC and mcSCC, specialist follow-up every 3–6 months is recommended, including imaging studies (CT, MRI, or PET/CT) according to the clinical course (LoE: 2B).
Follow-up of cSCC according to different clinical practice guidelines.49 • *History and physical examination (PE) including complete skin examination and assessment of regional lymph nodes. Follow-up frequency should be adjusted according to risk level. • **History and PE including complete skin examination and assessment of regional lymph nodes; ultrasound should be performed if uncertain findings are detected. • ***History and PE including complete skin examination and assessment of regional lymph nodes; ultrasound should be performed if uncertain findings are detected.
The authors declare that they have no conflict of interest.










